BMC Software

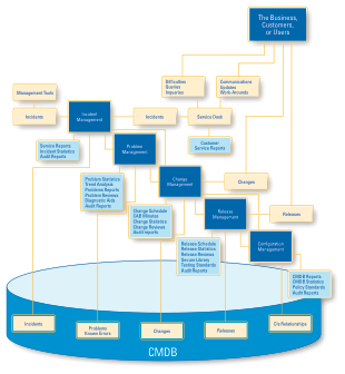
“Step By Step Guide to Building a CMDB” was designed, illustrated and layed-out by tekuté. The book contains dozens of illustrations and info-graphics and is now available on Amazon.
tekuté >Print Design>Color>Layout>Illustration

BMC Software

Inc.


“Step By Step Guide to Building a CMDB” was designed, illustrated and layed-out by tekuté. The book is available on Amazon.

SJS_University_1.html